开云网页版

产品展示

面向工业电子制造、通信及信息技术、教育科研、微电子、新能源、生物医药、节能环保等行业和领域的客户,提供增值销售、科技租赁、系统集成、技术服务等一站式综合服务。

产品展示

面向工业电子制造、通信及信息技术、教育科研、微电子、新能源、生物医药、节能环保等行业和领域的客户,提供增值销售、科技租赁、系统集成、技术服务等一站式综合服务。

TS8040系列光储逆变器测试系统

型  号:TS8040
名  称:TS8040系列光储逆变器测试系统
品  牌:科威尔专区
分  类:电源测试系统 > 光储逆变器测试
简  述:

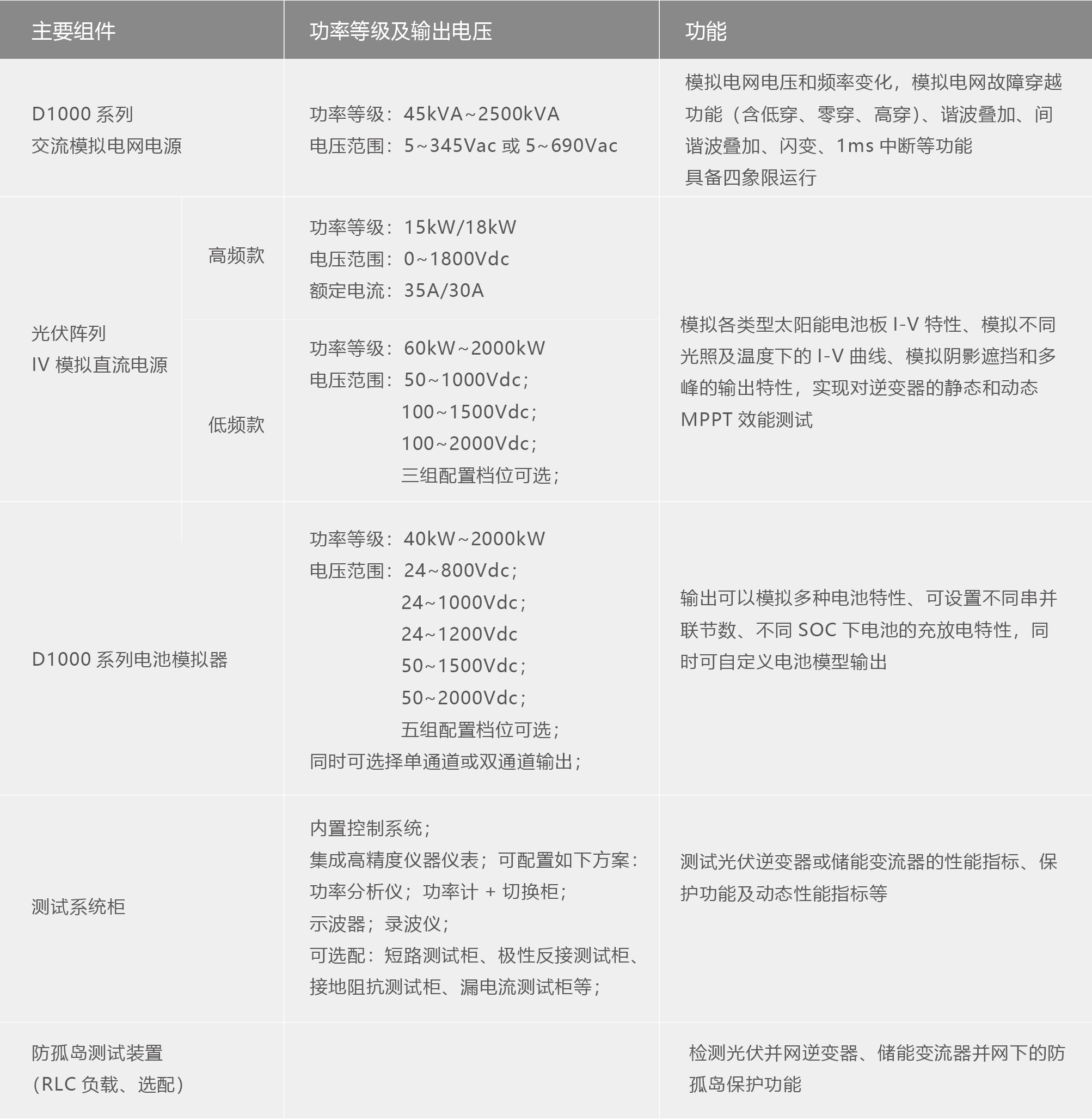
光伏逆变器测试系统由交流模拟电网电源、光伏阵列IV模拟器和系统柜及配套测试仪器等组成,以国标、能标为测试依据,采用自主开发的系统测试软件实现对光伏并网逆变器的电性能、保护功能、精度、以及定制化功能的测试。

申请服务

产品详情

产品介绍

光伏逆变器测试系统由交流模拟电网电源、光伏阵列IV模拟器和系统柜及配套测试仪器等组成,以国标、能标为测试依据,采用自主开发的系统测试软件实现对光伏并网逆变器的电性能、保护功能、精度、以及定制化功能的测试。

储能变流器测试系统有交流模拟电网电源/电池模拟器和系统柜及配套测试仪器等组成,以国标为测试依据,采用自主开发的系统测试软件,实现对于储能变流器的电性能、保护功能、精度、以及定制化功能的测试。本系统适用于光伏逆变器和储能变流器的研发、品质和认证测试。


产品规格表

1.jpg

产品界面image.png

产品特点

满足最新国标测试要求,紧跟行业动态,不断更新测试内容

系统测试灵活便捷,可自定义测试流程,测试结果自动计算,自动生成测试报告并存档

系统采用高精度电源、负载及仪器仪表,满足测试结果的准确性

多种配置方案,可搭配单路MPPT输入架构和多路MPPT输入架构的系统配置

系统功率、电压等级可根据客户需求灵活配置

可选配电池模拟功能,可兼容光伏逆变器和储能变流器的测试



全国服务热线:

0755-89484966

服务时间:

工作日 9:00-17:30

公司地址:广东省深圳市龙华区中梅路光浩国际大厦A 座25E

友情链接: |||||||||||||
Copyright◎2021-2030 Baisc.com.cn All Rights Reserved.